首页
党团建地图
党群共建
政策法规
光荣榜
留影墙
党建百宝箱
他山之石
企业风采
党团员风采
专题
您的位置 :
首页
-
党组织概况
-
党务公开
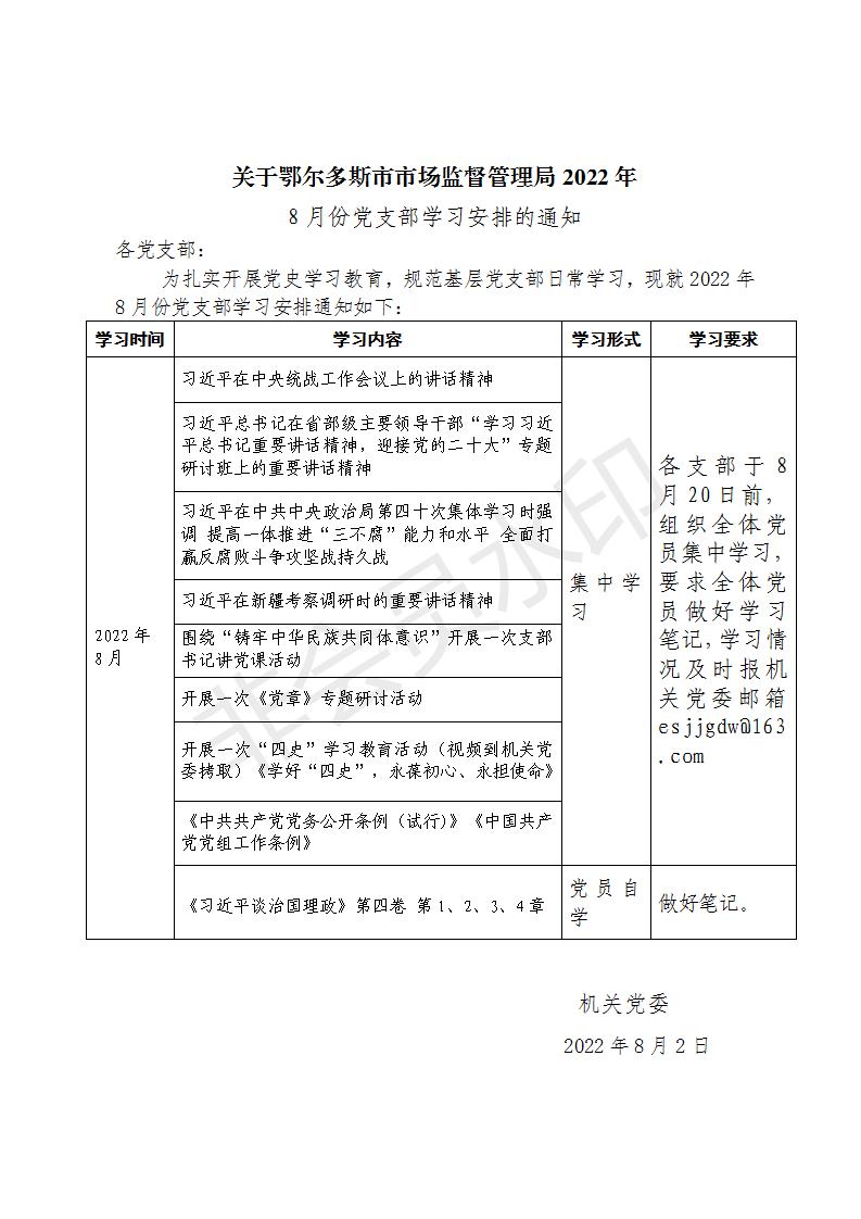
2022年8月份党支部学习安排的通知
来源 :
作者 :
创建时间 : 2022-08-02
附件 :
0 0 0 0 0 0 0 0 0 0 0 0 0 0 0 0 0 0 0 0 0 0 0 0 0 0 0 0 0 0 0 0 0 0 0 0 0 0 0 0 0 0 0 0 0 0 0 0 0 0 0 0 0 0 0 0 0 0 0 0 0 0 0 0 0 0 0 0 0 0 0 0 0 0 0 0 0 0 0 0 0 0 0 0 0 0 0 0 0 0 0 0 0 0 0 0 0 0 0 0 0 0 0 0 0 0 0 0 0 0 0 0 0 0 0 0
上一篇:
中共鄂尔多斯市市场监督管理局党组关于印发政治责任清单的通知
下一篇:
中共鄂尔多斯市市场监督管理局党组关于报送全面从严治党主体责任...
分享到:
微信
新浪微博
QQ空间
人人网
腾讯微博
友情链接
共产党员网
鄂尔多斯市工商局机关党委关于印发党务公开...
鄂尔多斯市工商局关于2018年度党风廉政建设...
鄂尔多斯市工商局关于2018年度党建工作要点...
鄂尔多斯市工商局关于2017年度组织生活会和...
鄂尔多斯市工商局学习宣传贯彻党的十九大精...
鄂尔多斯市工商局关于学习宣传贯彻党的十九...
鄂尔多斯市工商局机关党委关于2017年度党务...
鄂尔多斯市工商局关于2018年度党员发展计划...
中共鄂尔多斯市工商行政管理局党组关于2018...
鄂尔多斯市工商局关于2018年度党组中心组学...
鄂尔多斯市工商局关于2018年度党员干部教育...
中共鄂尔多斯市工商行政管理局党组关于党风...
中共鄂尔多斯市工商行政管理局党组印发《关...
鄂尔多斯市工商局2018年度党建工作总结
鄂尔多斯市工商局关于2018年度党费收缴使用...
鄂尔多斯市工商局关于2018年度党员发展情况...
中共鄂尔多斯市工商行政管理局党组关于落实...
中共鄂尔多斯市工商行政管理局党组关于2018...
鄂尔多斯市工商局关于2018年度党组织书记抓...
鄂尔多斯市工商局关于2018年度组织生活会和...
关于印发党组理论学习中心组2019年度学习安...
中共鄂尔多斯市市场监督管理局党组关于党组...
鄂尔多斯市市场监管局关于2019年度党员发展...
关于印发2019年度党建工作要点的通知
关于表彰2018年度优秀共产党员、党员先锋模...
市市场监管局2019年上半年党费收缴情况
市市场监管局机关党委机关纪委选举结果的请...
关于开展对黄赌毒和黑恶势力听之任之、失职...
关于印发《鄂尔多斯市市场监督管理局“三重...
关于印发《中共鄂尔多斯市市场监督管理局党...
关于印发《中共鄂尔多斯市市场监督管理局党...
关于印发整治“搞庸俗哲学、圈子文化问题”...
市市场监管局2019年预备党员备案情况
于成立党风廉政建设和反腐败工作领导小组的...
关于成立党建工作领导小组的通知
关于印发《鄂尔多斯市市场监督管理局“不忘...
市市场监管局2019年度党建工作总结
市市场监督管理局2019年度党组理论学习中心...
2019年民主评议党员情况
市市场监管局2019年度集中学习台账
鄂尔多斯市市场监督管理局2020年1月党支部...
机关党委转发机关工委关于关于在新型冠状病...
市局党组关于在新型冠状病毒感染的肺炎疫...
鄂尔多斯市市场监督管理局2020年2月党支部...
鄂尔多斯市市场监督管理局2020年3月党支部...
关于印发党组理论学习中心组2020年度学习安...
中共鄂尔多斯市市场监督管理局党组关于印发...
中共鄂尔多斯市市场监督管理局党组关于印发...
鄂尔多斯市市场监督管理局2020年4月党支部...
中共鄂尔多斯市市场监督管理局党组关于印发...
中共鄂尔多斯市市场监督管理局党组关于在疫...
鄂尔多斯市市场监督管理局2020年5月党支部...
中共鄂尔多斯市市场监督管理局党组关于调整...
中共鄂尔多斯市市场监督管理局党组关于调整...
鄂尔多斯市市场监督管理局2020年6月党支部...
鄂尔多斯市市场监督管理局2020年7月党支部...
鄂尔多斯市市场监督管理局2020年8月党支部...
中共鄂尔多斯市市场监督管理局党组关于印发...
鄂尔多斯市市场监督管理局2020年10月党支部...
鄂尔多斯市市场监督管理局2020年11月党支部...
市市场监管局基层党组织2020年换届情况
市市场监管局2020年度预备党员备案情况
中共鄂尔多斯市市场监督管理局党组关于做好...
中共鄂尔多斯市市场监督管理局机关委员会关...
市市场监管局2021年度上半年党费收缴情况
市市场监管局2021年度上半年党费收缴情况
市市场监管局2021年度下半年党费收缴情况
市市场监管局2021年度发展党员工作台账
中共鄂尔多斯市市场监督管理局党组关于表彰...
中共鄂尔多斯市市场监督管理局机关委员会关...
中共鄂尔多斯市市场监督管理局党组关于印发...
中共鄂尔多斯市市场监督管理局党组印发《关...
中共鄂尔多斯市市场监督管理局党组印发《关...
中共鄂尔多斯市市场监督管理局党组关于印发...
中共鄂尔多斯市市场监督管理局党组关于调整...
中共鄂尔多斯市市场监督管理局党组关于调整...
中共鄂尔多斯市市场监督管理局党组关于印...
中共鄂尔多斯市市场监督管理局党组关于印发...
中共鄂尔多斯市市场监督管理局党组关于报送...
中共鄂尔多斯市市场监督管理局党组关于报送...
2022年1月党支部学习安排的通知
2022年2月党支部学习安排的通知
2022年3月党支部学习安排的通知
公示
定了!2022年市市场监管局要干这10件民生实...
关于2021年度市场监管局“最强党支部”拟评...
2022年4月党支部学习安排的通知
中共鄂尔多斯市市场监督管理局党组关于印发...
2022年5月党支部学习安排的通知
2022年6月党支部学习安排的通知
中共鄂尔多斯市市场监督管理局党组关于表...
2022年7月党支部学习安排的通知
中共鄂尔多斯市市场监督管理局机关委员会关...
中共鄂尔多斯市市场监督管理局党组关于印...
中共鄂尔多斯市市场监督管理局党组关于印发...
2022年8月份党支部学习安排的通知
中共鄂尔多斯市市场监督管理局党组关于报送...
2022年9月份党支部学习安排的通知
2022年10月份党支部学习安排的通知
中共鄂尔多斯市市场监督管理局机关委员会关...
中共鄂尔多斯市市场监督管理局党组关于印发...
中共鄂尔多斯市市场监督管理局党组关于印发...
中共鄂尔多斯市市场监督管理局党组关于印发...
中共鄂尔多斯市市场监督管理局党组关于印发...
中共鄂尔多斯市市场监督管理局党组关于印发...
2022年11月党支部学习安排的通知
2022年12月党支部学习安排的通知
中共鄂尔多斯市市场监督管理局机关委员会关...
鄂尔多斯市市场监督管理局2023年1月党支部...
中共鄂尔多斯市市场监督管理局机关委员会关...
鄂尔多斯市市场监督管理局2023年2月党支部...
鄂尔多斯市市场监督管理局2023年3月学习党...
鄂尔多斯市市场监督管理局关于开展“巾帼心...
中共鄂尔多斯市市场监督管理局党组关于印发...
鄂尔多斯市市场监督管理局2023年4月学习党...
鄂尔多斯市市场监督管理局关于“学习宣传党...
全区党建网站
鄂尔多斯市工商局机关党委关于印发党务公开...
鄂尔多斯市工商局关于2018年度党风廉政建设...
鄂尔多斯市工商局关于2018年度党建工作要点...
鄂尔多斯市工商局关于2017年度组织生活会和...
鄂尔多斯市工商局学习宣传贯彻党的十九大精...
鄂尔多斯市工商局关于学习宣传贯彻党的十九...
鄂尔多斯市工商局机关党委关于2017年度党务...
鄂尔多斯市工商局关于2018年度党员发展计划...
中共鄂尔多斯市工商行政管理局党组关于2018...
鄂尔多斯市工商局关于2018年度党组中心组学...
鄂尔多斯市工商局关于2018年度党员干部教育...
中共鄂尔多斯市工商行政管理局党组关于党风...
中共鄂尔多斯市工商行政管理局党组印发《关...
鄂尔多斯市工商局2018年度党建工作总结
鄂尔多斯市工商局关于2018年度党费收缴使用...
鄂尔多斯市工商局关于2018年度党员发展情况...
中共鄂尔多斯市工商行政管理局党组关于落实...
中共鄂尔多斯市工商行政管理局党组关于2018...
鄂尔多斯市工商局关于2018年度党组织书记抓...
鄂尔多斯市工商局关于2018年度组织生活会和...
关于印发党组理论学习中心组2019年度学习安...
中共鄂尔多斯市市场监督管理局党组关于党组...
鄂尔多斯市市场监管局关于2019年度党员发展...
关于印发2019年度党建工作要点的通知
关于表彰2018年度优秀共产党员、党员先锋模...
市市场监管局2019年上半年党费收缴情况
市市场监管局机关党委机关纪委选举结果的请...
关于开展对黄赌毒和黑恶势力听之任之、失职...
关于印发《鄂尔多斯市市场监督管理局“三重...
关于印发《中共鄂尔多斯市市场监督管理局党...
关于印发《中共鄂尔多斯市市场监督管理局党...
关于印发整治“搞庸俗哲学、圈子文化问题”...
市市场监管局2019年预备党员备案情况
于成立党风廉政建设和反腐败工作领导小组的...
关于成立党建工作领导小组的通知
关于印发《鄂尔多斯市市场监督管理局“不忘...
市市场监管局2019年度党建工作总结
市市场监督管理局2019年度党组理论学习中心...
2019年民主评议党员情况
市市场监管局2019年度集中学习台账
鄂尔多斯市市场监督管理局2020年1月党支部...
机关党委转发机关工委关于关于在新型冠状病...
市局党组关于在新型冠状病毒感染的肺炎疫...
鄂尔多斯市市场监督管理局2020年2月党支部...
鄂尔多斯市市场监督管理局2020年3月党支部...
关于印发党组理论学习中心组2020年度学习安...
中共鄂尔多斯市市场监督管理局党组关于印发...
中共鄂尔多斯市市场监督管理局党组关于印发...
鄂尔多斯市市场监督管理局2020年4月党支部...
中共鄂尔多斯市市场监督管理局党组关于印发...
中共鄂尔多斯市市场监督管理局党组关于在疫...
鄂尔多斯市市场监督管理局2020年5月党支部...
中共鄂尔多斯市市场监督管理局党组关于调整...
中共鄂尔多斯市市场监督管理局党组关于调整...
鄂尔多斯市市场监督管理局2020年6月党支部...
鄂尔多斯市市场监督管理局2020年7月党支部...
鄂尔多斯市市场监督管理局2020年8月党支部...
中共鄂尔多斯市市场监督管理局党组关于印发...
鄂尔多斯市市场监督管理局2020年10月党支部...
鄂尔多斯市市场监督管理局2020年11月党支部...
市市场监管局基层党组织2020年换届情况
市市场监管局2020年度预备党员备案情况
中共鄂尔多斯市市场监督管理局党组关于做好...
中共鄂尔多斯市市场监督管理局机关委员会关...
市市场监管局2021年度上半年党费收缴情况
市市场监管局2021年度上半年党费收缴情况
市市场监管局2021年度下半年党费收缴情况
市市场监管局2021年度发展党员工作台账
中共鄂尔多斯市市场监督管理局党组关于表彰...
中共鄂尔多斯市市场监督管理局机关委员会关...
中共鄂尔多斯市市场监督管理局党组关于印发...
中共鄂尔多斯市市场监督管理局党组印发《关...
中共鄂尔多斯市市场监督管理局党组印发《关...
中共鄂尔多斯市市场监督管理局党组关于印发...
中共鄂尔多斯市市场监督管理局党组关于调整...
中共鄂尔多斯市市场监督管理局党组关于调整...
中共鄂尔多斯市市场监督管理局党组关于印...
中共鄂尔多斯市市场监督管理局党组关于印发...
中共鄂尔多斯市市场监督管理局党组关于报送...
中共鄂尔多斯市市场监督管理局党组关于报送...
2022年1月党支部学习安排的通知
2022年2月党支部学习安排的通知
2022年3月党支部学习安排的通知
公示
定了!2022年市市场监管局要干这10件民生实...
关于2021年度市场监管局“最强党支部”拟评...
2022年4月党支部学习安排的通知
中共鄂尔多斯市市场监督管理局党组关于印发...
2022年5月党支部学习安排的通知
2022年6月党支部学习安排的通知
中共鄂尔多斯市市场监督管理局党组关于表...
2022年7月党支部学习安排的通知
中共鄂尔多斯市市场监督管理局机关委员会关...
中共鄂尔多斯市市场监督管理局党组关于印...
中共鄂尔多斯市市场监督管理局党组关于印发...
2022年8月份党支部学习安排的通知
中共鄂尔多斯市市场监督管理局党组关于报送...
2022年9月份党支部学习安排的通知
2022年10月份党支部学习安排的通知
中共鄂尔多斯市市场监督管理局机关委员会关...
中共鄂尔多斯市市场监督管理局党组关于印发...
中共鄂尔多斯市市场监督管理局党组关于印发...
中共鄂尔多斯市市场监督管理局党组关于印发...
中共鄂尔多斯市市场监督管理局党组关于印发...
中共鄂尔多斯市市场监督管理局党组关于印发...
2022年11月党支部学习安排的通知
2022年12月党支部学习安排的通知
中共鄂尔多斯市市场监督管理局机关委员会关...
鄂尔多斯市市场监督管理局2023年1月党支部...
中共鄂尔多斯市市场监督管理局机关委员会关...
鄂尔多斯市市场监督管理局2023年2月党支部...
鄂尔多斯市市场监督管理局2023年3月学习党...
鄂尔多斯市市场监督管理局关于开展“巾帼心...
中共鄂尔多斯市市场监督管理局党组关于印发...
鄂尔多斯市市场监督管理局2023年4月学习党...
鄂尔多斯市市场监督管理局关于“学习宣传党...
全市党建网站
鄂尔多斯市工商局机关党委关于印发党务公开...
鄂尔多斯市工商局关于2018年度党风廉政建设...
鄂尔多斯市工商局关于2018年度党建工作要点...
鄂尔多斯市工商局关于2017年度组织生活会和...
鄂尔多斯市工商局学习宣传贯彻党的十九大精...
鄂尔多斯市工商局关于学习宣传贯彻党的十九...
鄂尔多斯市工商局机关党委关于2017年度党务...
鄂尔多斯市工商局关于2018年度党员发展计划...
中共鄂尔多斯市工商行政管理局党组关于2018...
鄂尔多斯市工商局关于2018年度党组中心组学...
鄂尔多斯市工商局关于2018年度党员干部教育...
中共鄂尔多斯市工商行政管理局党组关于党风...
中共鄂尔多斯市工商行政管理局党组印发《关...
鄂尔多斯市工商局2018年度党建工作总结
鄂尔多斯市工商局关于2018年度党费收缴使用...
鄂尔多斯市工商局关于2018年度党员发展情况...
中共鄂尔多斯市工商行政管理局党组关于落实...
中共鄂尔多斯市工商行政管理局党组关于2018...
鄂尔多斯市工商局关于2018年度党组织书记抓...
鄂尔多斯市工商局关于2018年度组织生活会和...
关于印发党组理论学习中心组2019年度学习安...
中共鄂尔多斯市市场监督管理局党组关于党组...
鄂尔多斯市市场监管局关于2019年度党员发展...
关于印发2019年度党建工作要点的通知
关于表彰2018年度优秀共产党员、党员先锋模...
市市场监管局2019年上半年党费收缴情况
市市场监管局机关党委机关纪委选举结果的请...
关于开展对黄赌毒和黑恶势力听之任之、失职...
关于印发《鄂尔多斯市市场监督管理局“三重...
关于印发《中共鄂尔多斯市市场监督管理局党...
关于印发《中共鄂尔多斯市市场监督管理局党...
关于印发整治“搞庸俗哲学、圈子文化问题”...
市市场监管局2019年预备党员备案情况
于成立党风廉政建设和反腐败工作领导小组的...
关于成立党建工作领导小组的通知
关于印发《鄂尔多斯市市场监督管理局“不忘...
市市场监管局2019年度党建工作总结
市市场监督管理局2019年度党组理论学习中心...
2019年民主评议党员情况
市市场监管局2019年度集中学习台账
鄂尔多斯市市场监督管理局2020年1月党支部...
机关党委转发机关工委关于关于在新型冠状病...
市局党组关于在新型冠状病毒感染的肺炎疫...
鄂尔多斯市市场监督管理局2020年2月党支部...
鄂尔多斯市市场监督管理局2020年3月党支部...
关于印发党组理论学习中心组2020年度学习安...
中共鄂尔多斯市市场监督管理局党组关于印发...
中共鄂尔多斯市市场监督管理局党组关于印发...
鄂尔多斯市市场监督管理局2020年4月党支部...
中共鄂尔多斯市市场监督管理局党组关于印发...
中共鄂尔多斯市市场监督管理局党组关于在疫...
鄂尔多斯市市场监督管理局2020年5月党支部...
中共鄂尔多斯市市场监督管理局党组关于调整...
中共鄂尔多斯市市场监督管理局党组关于调整...
鄂尔多斯市市场监督管理局2020年6月党支部...
鄂尔多斯市市场监督管理局2020年7月党支部...
鄂尔多斯市市场监督管理局2020年8月党支部...
中共鄂尔多斯市市场监督管理局党组关于印发...
鄂尔多斯市市场监督管理局2020年10月党支部...
鄂尔多斯市市场监督管理局2020年11月党支部...
市市场监管局基层党组织2020年换届情况
市市场监管局2020年度预备党员备案情况
中共鄂尔多斯市市场监督管理局党组关于做好...
中共鄂尔多斯市市场监督管理局机关委员会关...
市市场监管局2021年度上半年党费收缴情况
市市场监管局2021年度上半年党费收缴情况
市市场监管局2021年度下半年党费收缴情况
市市场监管局2021年度发展党员工作台账
中共鄂尔多斯市市场监督管理局党组关于表彰...
中共鄂尔多斯市市场监督管理局机关委员会关...
中共鄂尔多斯市市场监督管理局党组关于印发...
中共鄂尔多斯市市场监督管理局党组印发《关...
中共鄂尔多斯市市场监督管理局党组印发《关...
中共鄂尔多斯市市场监督管理局党组关于印发...
中共鄂尔多斯市市场监督管理局党组关于调整...
中共鄂尔多斯市市场监督管理局党组关于调整...
中共鄂尔多斯市市场监督管理局党组关于印...
中共鄂尔多斯市市场监督管理局党组关于印发...
中共鄂尔多斯市市场监督管理局党组关于报送...
中共鄂尔多斯市市场监督管理局党组关于报送...
2022年1月党支部学习安排的通知
2022年2月党支部学习安排的通知
2022年3月党支部学习安排的通知
公示
定了!2022年市市场监管局要干这10件民生实...
关于2021年度市场监管局“最强党支部”拟评...
2022年4月党支部学习安排的通知
中共鄂尔多斯市市场监督管理局党组关于印发...
2022年5月党支部学习安排的通知
2022年6月党支部学习安排的通知
中共鄂尔多斯市市场监督管理局党组关于表...
2022年7月党支部学习安排的通知
中共鄂尔多斯市市场监督管理局机关委员会关...
中共鄂尔多斯市市场监督管理局党组关于印...
中共鄂尔多斯市市场监督管理局党组关于印发...
2022年8月份党支部学习安排的通知
中共鄂尔多斯市市场监督管理局党组关于报送...
2022年9月份党支部学习安排的通知
2022年10月份党支部学习安排的通知
中共鄂尔多斯市市场监督管理局机关委员会关...
中共鄂尔多斯市市场监督管理局党组关于印发...
中共鄂尔多斯市市场监督管理局党组关于印发...
中共鄂尔多斯市市场监督管理局党组关于印发...
中共鄂尔多斯市市场监督管理局党组关于印发...
中共鄂尔多斯市市场监督管理局党组关于印发...
2022年11月党支部学习安排的通知
2022年12月党支部学习安排的通知
中共鄂尔多斯市市场监督管理局机关委员会关...
鄂尔多斯市市场监督管理局2023年1月党支部...
中共鄂尔多斯市市场监督管理局机关委员会关...
鄂尔多斯市市场监督管理局2023年2月党支部...
鄂尔多斯市市场监督管理局2023年3月学习党...
鄂尔多斯市市场监督管理局关于开展“巾帼心...
中共鄂尔多斯市市场监督管理局党组关于印发...
鄂尔多斯市市场监督管理局2023年4月学习党...
鄂尔多斯市市场监督管理局关于“学习宣传党...
旗区党建网站
鄂尔多斯市工商局机关党委关于印发党务公开...
鄂尔多斯市工商局关于2018年度党风廉政建设...
鄂尔多斯市工商局关于2018年度党建工作要点...
鄂尔多斯市工商局关于2017年度组织生活会和...
鄂尔多斯市工商局学习宣传贯彻党的十九大精...
鄂尔多斯市工商局关于学习宣传贯彻党的十九...
鄂尔多斯市工商局机关党委关于2017年度党务...
鄂尔多斯市工商局关于2018年度党员发展计划...
中共鄂尔多斯市工商行政管理局党组关于2018...
鄂尔多斯市工商局关于2018年度党组中心组学...
鄂尔多斯市工商局关于2018年度党员干部教育...
中共鄂尔多斯市工商行政管理局党组关于党风...
中共鄂尔多斯市工商行政管理局党组印发《关...
鄂尔多斯市工商局2018年度党建工作总结
鄂尔多斯市工商局关于2018年度党费收缴使用...
鄂尔多斯市工商局关于2018年度党员发展情况...
中共鄂尔多斯市工商行政管理局党组关于落实...
中共鄂尔多斯市工商行政管理局党组关于2018...
鄂尔多斯市工商局关于2018年度党组织书记抓...
鄂尔多斯市工商局关于2018年度组织生活会和...
关于印发党组理论学习中心组2019年度学习安...
中共鄂尔多斯市市场监督管理局党组关于党组...
鄂尔多斯市市场监管局关于2019年度党员发展...
关于印发2019年度党建工作要点的通知
关于表彰2018年度优秀共产党员、党员先锋模...
市市场监管局2019年上半年党费收缴情况
市市场监管局机关党委机关纪委选举结果的请...
关于开展对黄赌毒和黑恶势力听之任之、失职...
关于印发《鄂尔多斯市市场监督管理局“三重...
关于印发《中共鄂尔多斯市市场监督管理局党...
关于印发《中共鄂尔多斯市市场监督管理局党...
关于印发整治“搞庸俗哲学、圈子文化问题”...
市市场监管局2019年预备党员备案情况
于成立党风廉政建设和反腐败工作领导小组的...
关于成立党建工作领导小组的通知
关于印发《鄂尔多斯市市场监督管理局“不忘...
市市场监管局2019年度党建工作总结
市市场监督管理局2019年度党组理论学习中心...
2019年民主评议党员情况
市市场监管局2019年度集中学习台账
鄂尔多斯市市场监督管理局2020年1月党支部...
机关党委转发机关工委关于关于在新型冠状病...
市局党组关于在新型冠状病毒感染的肺炎疫...
鄂尔多斯市市场监督管理局2020年2月党支部...
鄂尔多斯市市场监督管理局2020年3月党支部...
关于印发党组理论学习中心组2020年度学习安...
中共鄂尔多斯市市场监督管理局党组关于印发...
中共鄂尔多斯市市场监督管理局党组关于印发...
鄂尔多斯市市场监督管理局2020年4月党支部...
中共鄂尔多斯市市场监督管理局党组关于印发...
中共鄂尔多斯市市场监督管理局党组关于在疫...
鄂尔多斯市市场监督管理局2020年5月党支部...
中共鄂尔多斯市市场监督管理局党组关于调整...
中共鄂尔多斯市市场监督管理局党组关于调整...
鄂尔多斯市市场监督管理局2020年6月党支部...
鄂尔多斯市市场监督管理局2020年7月党支部...
鄂尔多斯市市场监督管理局2020年8月党支部...
中共鄂尔多斯市市场监督管理局党组关于印发...
鄂尔多斯市市场监督管理局2020年10月党支部...
鄂尔多斯市市场监督管理局2020年11月党支部...
市市场监管局基层党组织2020年换届情况
市市场监管局2020年度预备党员备案情况
中共鄂尔多斯市市场监督管理局党组关于做好...
中共鄂尔多斯市市场监督管理局机关委员会关...
市市场监管局2021年度上半年党费收缴情况
市市场监管局2021年度上半年党费收缴情况
市市场监管局2021年度下半年党费收缴情况
市市场监管局2021年度发展党员工作台账
中共鄂尔多斯市市场监督管理局党组关于表彰...
中共鄂尔多斯市市场监督管理局机关委员会关...
中共鄂尔多斯市市场监督管理局党组关于印发...
中共鄂尔多斯市市场监督管理局党组印发《关...
中共鄂尔多斯市市场监督管理局党组印发《关...
中共鄂尔多斯市市场监督管理局党组关于印发...
中共鄂尔多斯市市场监督管理局党组关于调整...
中共鄂尔多斯市市场监督管理局党组关于调整...
中共鄂尔多斯市市场监督管理局党组关于印...
中共鄂尔多斯市市场监督管理局党组关于印发...
中共鄂尔多斯市市场监督管理局党组关于报送...
中共鄂尔多斯市市场监督管理局党组关于报送...
2022年1月党支部学习安排的通知
2022年2月党支部学习安排的通知
2022年3月党支部学习安排的通知
公示
定了!2022年市市场监管局要干这10件民生实...
关于2021年度市场监管局“最强党支部”拟评...
2022年4月党支部学习安排的通知
中共鄂尔多斯市市场监督管理局党组关于印发...
2022年5月党支部学习安排的通知
2022年6月党支部学习安排的通知
中共鄂尔多斯市市场监督管理局党组关于表...
2022年7月党支部学习安排的通知
中共鄂尔多斯市市场监督管理局机关委员会关...
中共鄂尔多斯市市场监督管理局党组关于印...
中共鄂尔多斯市市场监督管理局党组关于印发...
2022年8月份党支部学习安排的通知
中共鄂尔多斯市市场监督管理局党组关于报送...
2022年9月份党支部学习安排的通知
2022年10月份党支部学习安排的通知
中共鄂尔多斯市市场监督管理局机关委员会关...
中共鄂尔多斯市市场监督管理局党组关于印发...
中共鄂尔多斯市市场监督管理局党组关于印发...
中共鄂尔多斯市市场监督管理局党组关于印发...
中共鄂尔多斯市市场监督管理局党组关于印发...
中共鄂尔多斯市市场监督管理局党组关于印发...
2022年11月党支部学习安排的通知
2022年12月党支部学习安排的通知
中共鄂尔多斯市市场监督管理局机关委员会关...
鄂尔多斯市市场监督管理局2023年1月党支部...
中共鄂尔多斯市市场监督管理局机关委员会关...
鄂尔多斯市市场监督管理局2023年2月党支部...
鄂尔多斯市市场监督管理局2023年3月学习党...
鄂尔多斯市市场监督管理局关于开展“巾帼心...
中共鄂尔多斯市市场监督管理局党组关于印发...
鄂尔多斯市市场监督管理局2023年4月学习党...
鄂尔多斯市市场监督管理局关于“学习宣传党...
共青团中央
内蒙古共青团
鄂尔多斯市共青团
主办单位
鄂尔多斯市市场监督管理局
电话:0477-8114105
地址:鄂尔多斯市康巴什区工商大厦
技术支持
鄂尔多斯市海瑞科技有限责任公司
蒙ICP备09001214号